Asakusa CLI ユーザーガイド¶
この文書では、Asakusa CLI ( asakusa コマンド ) の利用方法について説明します。
Attention
Asakusa CLI は Asakusa on MapReduce で生成したバッチアプリケーションには対応していません。
セットアップ¶
Asakusa CLIは開発環境と運用環境の両方で利用することができます。
開発環境のセットアップ¶
開発環境では、開発環境用のAsakusa Frameworkがインストールされた状態であればAsakusa CLIを利用することができます。 開発環境上でAsakusa Frameworkをインストールする手順については、 Asakusa Framework スタートガイド や Asakusa Gradle Plugin ユーザーガイド などを参照してください。
運用環境のセットアップ¶
運用環境では、Asakusa Frameworkのデプロイメントアーカイブを配備した状態であればAsakusa CLIを利用することができます。 運用環境上でデプロイメントアーカイブを配置する手順については、 Asakusa Framework デプロイメントガイド などを参照してください。
asakusa コマンド¶
Asakusa CLIの各機能は asakusa コマンドを通して利用します。
セットアップが完了した環境であれば、 asakusa コマンドは $ASAKUSA_HOME/bin 配下に配置されています。
コマンドラインから asakusa コマンドを利用する場合、 $ASAKUSA_HOME/bin 配下に環境変数 PATH を通しておくと便利です。
以降本書で asakusa コマンドを実行する例を示す際には、上記の PATH 環境変数が設定済であるものとします。
正しくセットアップが行われている環境でコマンドラインから asakusa コマンドを実行すると、以下のように表示されます。
$ asakusa
使用方法: asakusa <command> <command options>
利用可能なコマンドの一覧:
    generate - DSLの情報からリソースを生成する。
    list - DSLの情報をリスト形式で表示する。
    run - バッチアプリケーションを実行する。
    version - Asakusa Frameworkのバージョン情報を表示する。
各コマンドの詳しい情報は 'asakusa <command> --help' を参照してください。
上記が表示されず、エラーメッセージが表示されてしまう場合には、セットアップ環境を確認してください。
コマンド体系¶
サブコマンド¶
asakusa コマンドはサブコマンドを指定することで様々な機能を呼び出します。 サブコマンドには list や run 、 generate といったものがあります。 サブコマンドの中には、さらにサブコマンドを要求するものもあります。
コマンドラインから実行する際には、サブコマンド間をスペースで区切って指定します。
例えば、asakusa list batch のように実行すると、環境上に配置されたバッチアプリケーション一覧をリストとして表示します。
$ asakusa list batch
m3bp.example.summarizeSales
spark.example.summarizeSales
パラメータ¶
多くのサブコマンドでは、サブコマンドに続けてバッチIDなどの処理の対象を指定するパラメータを指定します。
コマンドラインから実行する際には、サブコマンドの後にパラメータをスペースで区切って指定します。
例えば、asakusa list operator は指定したバッチIDに対応するアプリケーションに含まれる演算子の一覧をリストとして表示します。
$ asakusa list operator m3bp.example.summarizeSales
CategorySummaryOperator#checkStore(@MasterCheck)
CategorySummaryOperator#joinItemInfo(@MasterJoin)
CategorySummaryOperator#setErrorMessage(@Update)
CategorySummaryOperator#setErrorMessage(@Update)
CategorySummaryOperator#summarizeByCategory(@Summarize)
オプション¶
各サブコマンドにはサブコマンド共通、または固有のオプションが存在します。
コマンドラインから実行する際には、サブコマンドの後、またはパラメータ後にスペースで区切って指定します。
多くのLinuxコマンドと同様に、いくつかのオプションでは -- から始まる記法の他、 - から始まる短縮記法を利用できます。
オプションによっては、オプション固有のパラメータを指定するものもあります。
通常、オプションとそのパラメータはスペースで区切って指定しますが、
一部のオプションでは -Akey=value のようにスペースで区切らずに指定することも可能です。
以下はサブコマンド共通の主なオプションです。
- 
-v,--verbose¶
- コマンド実行結果の出力に詳細な情報を含める。 
- 
-h,--help¶
- ヘルプメッセージを表示する。 サブコマンドが要求するオプションや追加のサブコマンドを確認する。 - $ asakusa run --help Usage: asakusa run [options] batch-ID Options: -A, --batch-argument バッチ引数を指定する。 Syntax: -Akey=value Default: {} -B, --batchapps バッチアプリケーションのベースディレクトリー (ASAKUSA_BATCHAPPS_HOME)。 ... 
コマンドリファレンス¶
asakusa コマンドのサブコマンド一覧を以下に示します。
| サブコマンド | 説明 | 
|---|---|
| asakusa run | バッチアプリケーションを実行する | 
| asakusa list | バッチアプリケーションのDSL情報をリスト形式で表示する | 
| asakusa generate | バッチアプリケーションのDSL情報から様々なリソースを生成する | 
| asakusa version | Asakusa Frameworkのバージョン情報を表示する。 | 
asakusa run¶
run は、環境にデプロイされているバッチアプリケーションを実行します。
書式¶
asakusa run [options] batch-ID
説明¶
指定したバッチIDに対応するバッチアプリケーションを実行します。
バッチ引数を指定する場合はコマンドラインの末尾にオプション -A <変数名>=<値> のように記述します。
$ asakusa run m3bp.example.summarizeSales -A date=2011-04-01
アプリケーションが正常終了した場合は 0 , それ以外の場合は 0 でない終了コードを返します。
オプション¶
run サブコマンドで使用できる主なオプションを以下に示します。 利用可能なすべてのオプションは、コマンドのヘルプを参照してください。
- 
-A,--batch-argumentkey=value...¶
- 実行するバッチアプリケーションのバッチ引数を指定する。 - オプションのパラメータは - key=value形式で指定する。 また、以下のように複数のバッチ引数を指定可能。- $ asakusa run m3bp.example.app -A key1=value1 -A key2=value2 
- 
-O,--output-style¶
- run コマンド内で実行する外部コマンドの出力形式を以下のパラメータで指定します。 - STANDARD: 標準出力および標準エラー出力に対して出力する(デフォルト)
- LOGGING: run コマンドのロガー [1] に対して出力する
- NOTHING: 出力を行わない
 
| [1] | このログは com.asakusafw.cli.workflow.executorというログ名に対して出力します。また標準の設定ではこのログ名に対してログレベルinfoが設定されています。
ログの設定方法については後述の ログの設定 を参照してください。 | 
Java VMの設定¶
run でバッチアプリケーションを実行する際には、Java VMをひとつ起動してそのプロセス内で各実行エンジンや外部連携モジュールの起動コマンドを実行します。
このとき、 run を実行するJava VMのオプション引数を、環境変数 ASAKUSA_CLIENT_OPTS で指定できます。
以下は環境変数の設定例です。
export ASAKUSA_CLIENT_OPTS='-Xmx128m'
上記のように書いた場合、Javaのヒープ領域の最大値を 128MB に設定できます。
Attention
ASAKUSA_CLIENT_OPTS が設定の対象とするのは run コマンド用のJava VMの設定で、実行エンジンが使用するJava VMの設定とは異なります。
例えば Asakusa on M3BP の実行エンジンが使用するJava VMの設定は ASAKUSA_M3BP_OPTS で指定します。
ログの設定¶
run コマンドの標準の設定では、標準のログレベルは warn 以上のログを出力するよう設定されています。
このため、警告なしにバッチアプリケーションが正常終了する場合、 run コマンドのログは出力されません。
ログレベルを変更するなど、 run コマンドのログ設定を変更するには、
SLF4JのSimpleLogger [2] のシステムプロパティを環境変数 ASAKUSA_CLIENT_OPTS に設定します。
以下は、 info 以上のログを出力するようログレベルを設定してバッチアプリケーションを実行する例です。
export ASAKUSA_CLIENT_OPTS=-Dorg.slf4j.simpleLogger.defaultLogLevel=info
asakusa run m3bp.example.app ...
Attention
ここでの説明で対象とするのは run コマンド用のログの設定で、実行エンジンが使用するログの設定とは異なります。
例えば Asakusa on M3BP の実行エンジンが使用するログの設定は $ASAKUSA_HOME/m3bp/conf/logback.xml で指定します。
また、標準の設定では run コマンドで実行する外部コマンドの出力は、標準出力および標準エラー出力に対して出力するようになっています。
この出力を run コマンドのロガー経由で出力させるようにするには -O LOGGING オプションを指定します。
asakusa run -O LOGGING m3bp.example.app ...
| [2] | https://www.slf4j.org/api/org/slf4j/impl/SimpleLogger.html | 
asakusa list¶
list は、バッチアプリケーションのDSL情報から様々な観点のリストを表示します。 list のサブコマンド一覧を以下に示します。
| サブコマンド | 説明 | 
|---|---|
| asakusa list batch | バッチアプリケーションの一覧を表示する | 
| asakusa list parameter | バッチ引数の一覧を表示する | 
| asakusa list jobflow | ジョブフローの一覧を表示する | 
| asakusa list operator | 演算子の一覧を表示する | 
| asakusa list directio | Direct I/O の入出力情報の一覧を表示する | 
| asakusa list hive | Direct I/O Hive の入出力情報の一覧を表示する | 
| asakusa list windgate | WindGate の入出力情報の一覧を表示する | 
| asakusa list plan | 実行計画の情報を表示する | 
オプション¶
list のサブコマンド共通で使用できる主なオプションを以下に示します。
- 
-e,--encodingencoding¶
- 出力結果の文字セットエンコーディングを指定する。 - デフォルトでは環境の標準エンコーディングを使用する。 
- 
-o,--outputfile¶
- 表示結果を指定したファイルパスに保存する。 デフォルトでは標準出力に表示結果を出力する。 
- 
-v,--verbose¶
- コマンド実行結果の出力に詳細な情報を含める。 - Hint - list のサブコマンドはこのオプションの有無で出力形式が大きく異なり、サブコマンドに対応した様々な詳細情報を表示することができます。 
- 
--flow,--jobflowflow-id¶
- 指定したフローIDに対応するジョブフローに含まれる情報のみを出力する( batch , parameter サブコマンドは指定不可)。 
asakusa list batch¶
batch は環境にデプロイされているバッチアプリケーションの一覧を表示します。
書式¶
asakusa list batch [options]
使用例¶
batch を標準のオプションで実行すると、環境にデプロイされているバッチアプリケーションのバッチID一覧を表示します。
$ asakusa list batch
m3bp.example.summarizeSales
spark.example.summarizeSales
batch を詳細オプション付きで実行すると、バッチクラスや @Batch 注釈に定義したコメントも表示します。
$ asakusa list batch -v
m3bp.example.summarizeSales:
      class: com.example.batch.SummarizeBatch
    comment: Asakusa Framework example batch application
spark.example.summarizeSales:
      class: com.example.batch.SummarizeBatch
    comment: Asakusa Framework example batch application
asakusa list parameter¶
parameter は指定されたバッチIDに対応する、バッチアプリケーションのバッチ引数一覧を表示します。
書式¶
asakusa list parameter [options] batch-id
使用例¶
parameter を標準のオプションで実行すると、バッチ引数名 ( key )の一覧を表示します。
$ asakusa list parameter m3bp.example.summarizeSales
date
parameter を詳細オプション付きで実行すると、@Parameter 注釈に定義した属性情報も表示します。
$ asakusa list parameter -v m3bp.example.summarizeSales
date:
      comment: The target date
      pattern: \d{4}-\d{2}-\d{2}
    mandatory: true
asakusa list jobflow¶
jobflow は指定されたバッチIDに対応する、バッチアプリケーションに含まれるジョブフローの一覧を表示します。
書式¶
asakusa list jobflow [options] batch-id
使用例¶
jobflow を標準のオプションで実行すると、バッチアプリケーションに含まれるジョブフローのフローID一覧を表示します。
$ asakusa list jobflow spark.PosDataSummarizationBatch
CleaningJobFlow
SummarizeJobFlow
jobflow を詳細オプション付きで実行すると、ジョブフロー間の依存関係やジョブフローの各フェーズ情報も表示します。
$ asakusa list jobflow -v spark.PosDataSummarizationBatch
CleaningJobFlow (com.asakusafw.tutorial.posdata_summarization.jobflow.CleaningJobFlow):
    blockers: -
    import:
        windgate (@posdata-summarization)
    main:
        spark (@spark)
    export:
        windgate (@posdata-summarization)
    finalize:
        windgate (@posdata-summarization)
SummarizeJobFlow (com.asakusafw.tutorial.posdata_summarization.jobflow.SummarizeJobFlow):
    blockers:
        CleaningJobFlow
    import:
        windgate (@posdata-summarization)
    main:
        spark (@spark)
    export:
        windgate (@posdata-summarization)
    finalize:
        windgate (@posdata-summarization)
asakusa list operator¶
operator は指定したバッチIDに対応する、バッチアプリケーションに含まれる演算子の一覧を表示します。
書式¶
asakusa list operator [options] batch-id
使用例¶
operator を標準のオプションで実行すると、バッチアプリケーションに含まれる演算子の一覧を表示します。 フロー部品を使用している場合、フロー部品に含まれる演算子が表示されます。
$ asakusa list operator m3bp.example.summarizeSales
CategorySummaryOperator#checkStore(@MasterCheck)
CategorySummaryOperator#joinItemInfo(@MasterJoin)
CategorySummaryOperator#setErrorMessage(@Update)
CategorySummaryOperator#summarizeByCategory(@Summarize)
operator を詳細オプション付きで実行すると、演算子クラスの完全修飾名や演算子に指定した値引数の情報も表示します。
$ asakusa list operator -v m3bp.example.summarizeSales
com.example.operator.CategorySummaryOperator#checkStore(@MasterCheck){}
com.example.operator.CategorySummaryOperator#joinItemInfo(@MasterJoin){}
com.example.operator.CategorySummaryOperator#setErrorMessage(@Update){message:String=商品不明}
com.example.operator.CategorySummaryOperator#setErrorMessage(@Update){message:String=店舗不明}
com.example.operator.CategorySummaryOperator#summarizeByCategory(@Summarize){}
asakusa list directio¶
directio は指定したバッチIDに対応する、バッチアプリケーションに含まれるDirect I/Oの入出力一覧を表示します。 directio のサブコマンド一覧を以下に示します。
| サブコマンド | 説明 | 
|---|---|
| input | ファイル入力の定義情報を表示する。 | 
| output | ファイル出力の定義情報を表示する。 | 
書式¶
asakusa list directio {input|output} [options] batch-id
使用例¶
directio を標準のオプションで実行すると、バッチアプリケーションに含まれるDirect I/Oのベースパスと入出力パターンをそれぞれ表示します。
$ asakusa list directio input m3bp.example.summarizeSales
master::item_info.csv
master::store_info.csv
sales::**/${date}.csv
$ asakusa list directio output m3bp.example.summarizeSales
result/category::result.csv
result/error::${date}.csv
directio を詳細オプション付きで実行すると、Direct I/Oの入出力定義で記述した情報を詳細に表示します。
$ asakusa list directio input -v m3bp.example.summarizeSales
com.example.jobflow.ItemInfoFromCsv:
           base-path: master
    resource-pattern: item_info.csv
           data-type: com.example.modelgen.dmdl.model.ItemInfo
        filter-class: N/A
        format-class: com.example.modelgen.dmdl.csv.ItemInfoCsvFormat
            optional: false
com.example.jobflow.StoreInfoFromCsv:
           base-path: master
    resource-pattern: store_info.csv
           data-type: com.example.modelgen.dmdl.model.StoreInfo
        filter-class: N/A
        format-class: com.example.modelgen.dmdl.csv.StoreInfoCsvFormat
            optional: false
com.example.jobflow.SalesDetailFromCsv:
           base-path: sales
    resource-pattern: **/${date}.csv
           data-type: com.example.modelgen.dmdl.model.SalesDetail
        filter-class: N/A
        format-class: com.example.modelgen.dmdl.csv.SalesDetailCsvFormat
            optional: false
$ asakusa list directio output -v m3bp.example.summarizeSales
com.example.jobflow.CategorySummaryToCsv:
           base-path: result/category
    resource-pattern: result.csv
               order: [-selling_price_total]
     delete-patterns: [*]
           data-type: com.example.modelgen.dmdl.model.CategorySummary
        format-class: com.example.modelgen.dmdl.csv.CategorySummaryCsvFormat
com.example.jobflow.ErrorRecordToCsv:
           base-path: result/error
    resource-pattern: ${date}.csv
               order: [+file_name]
     delete-patterns: [*]
           data-type: com.example.modelgen.dmdl.model.ErrorRecord
        format-class: com.example.modelgen.dmdl.csv.ErrorRecordCsvFormat
asakusa list hive¶
hive は指定したバッチIDに対応する、バッチアプリケーションに含まれるDirect I/O Hiveの入出力一覧を表示します。 hive のサブコマンド一覧を以下に示します。
| サブコマンド | 説明 | 
|---|---|
| input | Hiveテーブル入力の定義情報を表示する。 | 
| output | Hiveテーブル出力の定義情報を表示する。 | 
書式¶
asakusa list hive {input|output} [options] batch-id
使用例¶
hive を標準のオプションで実行すると、バッチアプリケーションに含まれるDirect I/O Hiveの入出力テーブル名をそれぞれ表示します。
$ asakusa list hive input m3bp.example.summarizeSales
item_info
sales_detail
store_info
$ asakusa list hive output m3bp.example.summarizeSales
category_summary
error_record
hive を詳細オプション付きで実行すると、Direct I/O Hiveの入出力定義で記述した情報を詳細に表示します。
$ asakusa list hive input m3bp.example.summarizeSales -v
item_info:
           port-name: itemInfo
         description: com.example.jobflow.ItemInfoFromParquet
           base-path: tables/item_info
    resource-pattern: **/*
             columns: [item_code:STRING, item_name:STRING, department_code:STRING, department_name:STRING, category_code:STRING, category_name:STRING, unit_selling_price:INT, registered_date:STRING, begin_date:STRING, end_date:STRING]
          row-format: N/A
      storage-format: PARQUET
          properties: {}
             comment: 商品マスタ
sales_detail:
           port-name: salesDetail
         description: com.example.jobflow.SalesDetailFromOrc
           base-path: tables/sales_detail
    resource-pattern: **/*
             columns: [sales_date_time:TIMESTAMP, store_code:STRING, item_code:STRING, amount:INT, unit_selling_price:INT, selling_price:INT]
          row-format: N/A
      storage-format: ORC
          properties: {orc.stripe.size=67108864, orc.compress=SNAPPY}
             comment: 売上明細
store_info:
           port-name: storeInfo
         description: com.example.jobflow.StoreInfoFromParquet
           base-path: tables/store_info
    resource-pattern: **/*
             columns: [store_code:STRING, store_name:STRING]
          row-format: N/A
      storage-format: PARQUET
          properties: {}
             comment: 店舗マスタ
$ asakusa list hive output m3bp.example.summarizeSales -v
category_summary:
           port-name: categorySummary
         description: com.example.jobflow.CategorySummaryToOrc
           base-path: tables/category_summary
    resource-pattern: *
             columns: [category_code:STRING, amount_total:BIGINT, selling_price_total:BIGINT]
          row-format: N/A
      storage-format: ORC
          properties: {orc.stripe.size=67108864, orc.compress=SNAPPY}
             comment: カテゴリ別売上集計
error_record:
           port-name: errorRecord
         description: com.example.jobflow.ErrorRecordToParquet
           base-path: tables/error_record
    resource-pattern: *
             columns: [sales_date_time:TIMESTAMP, store_code:STRING, item_code:STRING, message:STRING]
          row-format: N/A
      storage-format: PARQUET
          properties: {}
             comment: エラー情報
asakusa list windgate¶
windgate は指定したバッチIDに対応する、バッチアプリケーションに含まれるWindGateの入出力一覧を表示します。 windgate のサブコマンド一覧を以下に示します。
| サブコマンド | 説明 | 
|---|---|
| input | WindGate入力の定義情報を表示する。 | 
| output | WindGate出力の定義情報を表示する。 | 
書式¶
asakusa list windgate {input|output} [options] batch-id
使用例¶
windgate を標準のオプションで実行すると、バッチアプリケーションに含まれるWindGateの入出力情報の定義 (プロファイル名、リソース名、テーブル名またはファイル名)をそれぞれ表示します。
$ asakusa list windgate input m3bp.example.summarizeSales
asakusa::jdbc::ITEM_INFO
asakusa::jdbc::SALES_DETAIL
asakusa::jdbc::STORE_INFO
$ asakusa list windgate output m3bp.example.summarizeSales
asakusa::jdbc::CATEGORY_SUMMARY
asakusa::jdbc::ERROR_RECORD
windgate を詳細オプション付きで実行すると、WindGateの入出力定義で記述した情報を詳細に表示します。
$ asakusa list windgate input -v m3bp.example.summarizeSales
com.asakusafw.example.jdbc.jobflow.ItemInfoFromJdbc:
     profile-name: asakusa
    resource-name: jdbc
          columns: ITEM_CODE, ITEM_NAME, DEPARTMENT_CODE, DEPARTMENT_NAME, CATEGORY_CODE, CATEGORY_NAME, UNIT_SELLING_PRICE, REGISTERED_DATE, BEGIN_DATE, END_DATE
      jdbcSupport: com.asakusafw.example.jdbc.modelgen.dmdl.jdbc.ItemInfoJdbcSupport
            table: ITEM_INFO
com.asakusafw.example.jdbc.jobflow.SalesDetailFromJdbc:
     profile-name: asakusa
    resource-name: jdbc
          columns: SALES_DATE_TIME, STORE_CODE, ITEM_CODE, AMOUNT, UNIT_SELLING_PRICE, SELLING_PRICE
      jdbcSupport: com.asakusafw.example.jdbc.modelgen.dmdl.jdbc.SalesDetailJdbcSupport
            table: SALES_DETAIL
com.asakusafw.example.jdbc.jobflow.StoreInfoFromJdbc:
     profile-name: asakusa
    resource-name: jdbc
          columns: STORE_CODE, STORE_NAME
      jdbcSupport: com.asakusafw.example.jdbc.modelgen.dmdl.jdbc.StoreInfoJdbcSupport
            table: STORE_INFO
$ asakusa list windgate output -v m3bp.example.summarizeSales
com.asakusafw.example.jdbc.jobflow.CategorySummaryToJdbc:
     profile-name: asakusa
    resource-name: jdbc
          columns: CATEGORY_CODE, AMOUNT, SELLING_PRICE
      jdbcSupport: com.asakusafw.example.jdbc.modelgen.dmdl.jdbc.CategorySummaryJdbcSupport
        operation: insert_after_truncate
            table: CATEGORY_SUMMARY
com.asakusafw.example.jdbc.jobflow.ErrorRecordToJdbc:
     profile-name: asakusa
    resource-name: jdbc
          columns: SALES_DATE_TIME, STORE_CODE, ITEM_CODE, MESSAGE
      jdbcSupport: com.asakusafw.example.jdbc.modelgen.dmdl.jdbc.ErrorRecordJdbcSupport
        operation: insert_after_truncate
            table: ERROR_RECORD
asakusa list plan¶
plan は指定したバッチIDに対応する、バッチアプリケーションの実行計画に含まれるvertexの一覧を表示します。
書式¶
asakusa list plan [options] batch-id
使用例¶
plan を標準のオプションで実行すると、バッチアプリケーションに含まれるvertex IDの一覧を表示します。
$ asakusa list plan m3bp.example.summarizeSales
_directio-commit
_directio-setup
v0
v1
v2
v3
v4
v5
v6
plan を詳細オプション付きで実行すると、vertex間の依存関係やvertexに含まれる演算子の情報も表示します。
$ asakusa list plan -v m3bp.example.summarizeSales
_directio-commit:
    label: N/A
    blockers: {v4, v6}
    operators: -
_directio-setup:
    label: N/A
    blockers: {}
    operators: -
v0:
    label: ExternalInput(storeInfo)
    blockers: {}
    operators: -
v1:
    label: ExternalInput(itemInfo)
    blockers: {}
    operators: -
v2:
    label: ExternalInput(salesDetail)
    blockers: {v0}
    operators:
        com.example.operator.CategorySummaryOperator#checkStore(@MasterCheck)
        com.example.operator.CategorySummaryOperator#setErrorMessage(@Update)
v3:
    label: @MasterJoin:CategorySummaryOperator.joinItemInfo
    blockers: {v1, v2}
    operators:
        com.example.operator.CategorySummaryOperator#setErrorMessage(@Update)
        com.example.operator.CategorySummaryOperator#joinItemInfo(@MasterJoin)
v4:
    label: ExternalOutput(errorRecord)
    blockers: {_directio-setup, v2, v3}
    operators: -
v5:
    label: @Summarize:CategorySummaryOperator.summarizeByCategory
    blockers: {v3}
    operators:
        com.example.operator.CategorySummaryOperator#summarizeByCategory(@Summarize)
v6:
    label: ExternalOutput(categorySummary)
    blockers: {_directio-setup, v5}
    operators: -
また、オプション --vertex にvertex IDを指定して実行すると、指定したvertexの情報のみを表示します。
$ asakusa list plan m3bp.example.summarizeSales --vertex v3
label: @MasterJoin:CategorySummaryOperator.joinItemInfo
blockers: {v1, v2}
operators:
    com.example.operator.CategorySummaryOperator#setErrorMessage(@Update)
    com.example.operator.CategorySummaryOperator#joinItemInfo(@MasterJoin)
Hint
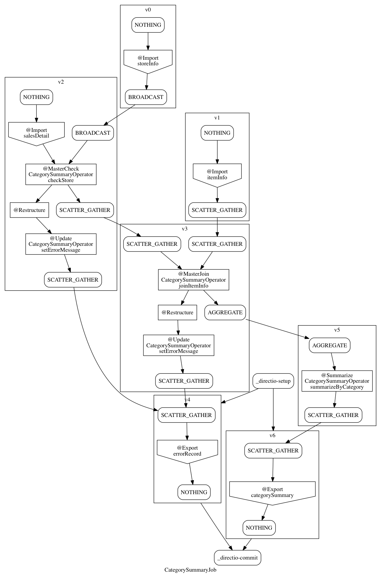
vertex IDはバッチアプリケーション実行時のログやスタックトレースなどに含まれます。 これらの情報と plan コマンドの出力内容、 または後述の asakusa generate dot plan コマンドによって生成する実行計画グラフの内容を付き合わせることで、 ログやスタックトレースに対応する演算子の処理や、その前後に実行される演算子の処理をある程度絞り込むことができます。
asakusa generate¶
generate は、バッチアプリケーションのDSL情報から様々なリソースを生成します。 generate のサブコマンド一覧を以下に示します。
| サブコマンド | 説明 | 
|---|---|
| asakusa generate dot | グラフ表示ツール Graphviz [3] 向けの dotスクリプトを生成する | 
| asakusa generate ddl | DDLスクリプトを生成する | 
| [3] | https://www.graphviz.org/ | 
asakusa generate dot¶
dot はバッチアプリケーションのDSL情報からグラフ表示ツール Graphviz 向けの dot スクリプトを生成します。
dot のサブコマンド一覧を以下に示します。
| サブコマンド | 説明 | 
|---|---|
| jobflow | ジョブフローグラフを dotスクリプトとして生成する | 
| operator | 演算子グラフを dotスクリプトとして生成する | 
| plan | Batch DSLコンパイルによって生成される実行計画グラフを dotスクリプトとして生成する | 
書式¶
asakusa generate dot {jobflow|operator|plan} [options] batch-id
説明¶
指定したバッチIDに対応するバッチアプリケーションのDSL情報に基づいて、 dot スクリプトを生成します。
生成した dot スクリプトは Graphviz の dot コマンドなどを使用してPDFや画像ファイルに変換したり、デスクトップ環境のクライアントツールから表示することができます。
オプション¶
dot サブコマンドで使用できる主なオプションを以下に示します。 利用可能なすべてのオプションは、コマンドのヘルプを参照してください。
- 
-e,--encodingencoding¶
- 生成するスクリプトの文字セットエンコーディングを指定する。 - デフォルトでは環境の標準エンコーディングを使用する。 - Hint - Graphvizで日本語を扱う場合、UTF-8を指定してスクリプトを生成する必要があります。 Windows環境など、標準エンコーディングがUTF-8以外の環境でスクリプトを生成する場合、 このオプションをスクリプトの出力先を指定する - -oオプションと合わせて指定します。
- 
-o,--outputfile¶
- 生成したスクリプトを指定したファイルパスに保存する。 デフォルトでは標準出力にスクリプトを出力する。 
- 
--flow-part,--flowpartflowpart-classname¶
- ( operator サブコマンドのみ )指定したフロー部品クラス名に対応するフロー部品の演算子グラフを生成する。 
- 
--flow,--jobflowflow-id¶
- ( operator サブコマンドのみ )指定したフローIDに対応するジョブフローの演算子グラフを生成する。 
使用例¶
以下はバッチアプリケーションの演算子グラフを生成し、 dot コマンドでPDFに変換する例です。
$ asakusa generate dot operator m3bp.example.summarizeSales -o build/operator-graph.dot
$ dot -Tpdf -o build/operator-graph.pdf build/operator-graph.dot
 
以下はバッチアプリケーションの実行計画グラフを演算子情報を付加して生成し、dot コマンドで画像ファイルに変換する例です。
$ asakusa generate dot plan m3bp.example.summarizeSales --show-operator -o build/plan-graph.dot
$ dot -Tpng -o build/plan-graph.png build/plan-graph.dot
 
Hint
実行計画グラフの各Vertexの上部にはvertex IDが表示されます ( v0 , v1 といった値が表示されている部分 )。
vertex IDについては asakusa list の asakusa list plan サブコマンドの説明を参考にしてください。
asakusa generate ddl¶
ddl はバッチアプリケーションのDSL情報からDDLスクリプトを生成する ddl のサブコマンド一覧を以下に示します。
| サブコマンド | 説明 | 
|---|---|
| hive | Direct I/O Hive のDSL情報からHive DDLスクリプトを生成する。 | 
書式¶
asakusa generate ddl hive [options] batch-id
説明¶
指定したバッチIDに対応するバッチアプリケーションが使用する、拡張属性を持つDMDLスクリプト情報から各種DDLスクリプトを生成します。 現時点では、 Direct I/O Hive 向けのHive DDLスクリプトを生成する hive サブコマンドのみが使用できます。
hive サブコマンドは指定したバッチIDに対応するバッチアプリケーションのDMDLスクリプト情報に基づいてHive用のDDLスクリプトを生成します。
オプション¶
ddl hive サブコマンドで使用できる主なオプションを以下に示します。 利用可能なすべてのオプションは、コマンドのヘルプを参照してください。
- 
-e,--encodingencoding¶
- 生成するスクリプトの文字セットエンコーディングを指定する。 - デフォルトでは環境の標準エンコーディングを使用する。 - Hint - Hiveスクリプトのコメントなどに日本語を含める場合、UTF-8を指定してスクリプトを生成する必要があります。 Windows環境など、標準エンコーディングがUTF-8以外の環境でスクリプトを生成する場合、 このオプションをスクリプトの出力先を指定する - -oオプションと合わせて指定します。
- 
-o,--outputfile¶
- 生成したスクリプトを指定したファイルパスに保存する。 デフォルトでは標準出力にスクリプトを出力する。 
- 
--databasedatabase-name¶
- 生成する - CRATE TABLE文のテーブル名の前にデータベース名を付与する。
- 
--external¶
- CREATE EXTERNAL TABLEキーワードを使用して、テーブルをExtrnal Tableとして生成する。
- 
-L,--locationbase-path-prefix=fs-path-pretix...¶
- 生成する - CREATE TABLE文に- LOCATIONキーワード (テーブルに対応するデータファイルを配置するファイルシステム上のパス) を追加する。- オプションのパラメータには - ベースパス=ファイルシステムパスという形式で、ベースパスに対するファイルシステムのマッピング情報を指定する。 ファイルシステムパスはURI形式で記述した場合、指定したスキーマに対応するファイルシステムが使用される(例- hdfs:///user/asakusa/directio)。 スキーマ部分を省略した場合、環境のデフォルトファイルシステムが使用される(例- /user/asakusa/directio)。- このオプションは以下のように複数指定が可能。 - asakusa generate ddl hive m3bp.example.batch -L/=/var -L/tmp=/tmp - また、ベースパスにバッチ引数を使用する場合は以下のように指定する。 - asakusa generate ddl hive m3bp.example.batch -L'${input}'=/path/to/input -L'${output}'=/path/to/output 
- 
--tablepattern¶
- 指定した正規表現にマッチするテーブルに対してのみDDLスクリプトを生成する。 
使用例¶
以下はHive DDLスクリプトを生成する例です。
asakusa generate ddl hive spark.example.summarizeSales --location /=/user/asakusa/directio/hive -o build/hive-ddl.sql
asakusa version¶
version は、環境にインストールまたはデプロイされているAsakusa Frameworkのバージョンを表示します。
書式¶
asakusa version [options]
使用例¶
version を標準のオプションで実行すると、Asakusa Frameworkのバージョンを表示します。
$ asakusa version
0.10.0
version を詳細オプション付きで実行すると、環境で使用される環境変数やJavaに関する情報も表示します。
$ asakusa version -v
0.10.0
ASAKUSA_HOME: /home/asakusa/asakusa
Hadoop: /usr/local/lib/hadoop/bin/hadoop
java.version: 1.8.0_121
java.vendor: Oracle Corporation
